东方证券股份有限公司普惠金融声明
2025/09/05
普惠金融是指立足机会平等要求和商业可持续原则,以可负担的成本为有金融服务需求的社会各阶层和群体提供适当、有效的金融服务。东方证券股份有限公司(简称“东方证券”或“公司”)主动响应国务院办公厅《关于做好金融“五篇大文章”的指导意见》、中国证监会《关于资本市场做好金融“五篇大文章”的实施意见》、国务院《关于推进普惠金融高质量发展的实施意见》等部署要求,制定《东方证券关于做好金融“五篇大文章”的行动方案》,着力加强包括普惠金融服务在内的五大金融领域建设,不断加大普惠金融支持力度,提升普惠金融服务能力,有效对接满足中小微企业、“三农”、民生等领域金融服务要求。
本声明适用于东方证券股份有限公司母公司总部、各分支机构及各子公司。
一、扩大金融服务范围
东方证券立足职能定位,发挥金融优势,加强中小微企业金融支持力度和服务能力建设,加大乡村振兴金融支持力度,优化改进民生领域金融服务,满足居民日益增长的投资需求,丰富产品和服务供给,彰显企业担当。
在支持中小微企业方面,公司加强为各类专精特新“小巨人”和高新技术中小企业的直接融资服务保障,加强对中小微企业、民营企业债券发行服务,拓展中小微企业支持债券和资产证券化业务。
在服务涉农主体方面,公司积极为农业科技企业等各类涉农主体提供发行上市、债券融资服务,持续开展“保险+期货”业务,积极参与各类农产品期货期权品种开发和做市,深化“一司一县”等公益帮扶项目,履行社会责任、彰显企业担当。
在满足居民投资需求方面,公司坚定买方投顾转型,健全投资顾问管理机制,建立投顾专业能力评价体系和标准化服务规范;扩大基金产品筛选覆盖范围,增强人工智能技术应用力度,为居民提供专业化、个性化的投资咨询服务;大力普及指数化投资理念,推动个人投资者从短期交易转向长期配置;稳步降低公募基金综合费率,不断完善基金销售收费机制。
二、提升普惠金融服务能力
东方证券推进数字普惠金融发展,落实金融消费者保护要求,畅通金融消费者投诉渠道,提升金融服务可得性和质量。
根据客户偏好提供个性化服务:公司依托数字化渠道对接线上场景,通过东方赢家APP6.0为客户提供专属服务旅程,基于智能算法对不同类型客群精准分层,实现个性化服务推荐,并以“赢家学堂”为核心的三阶陪伴式成长生态满足不同经验与偏好客户的差异化学习需求;公司基金投顾团队聚焦核心客户需求,以订制服务为突破口,为机构客户提供“交易+”公募投研服务,为企业和高净值客户提供公募订制专户服务。
建立防止重点群体过度负债机制:在融资融券总量方面,公司制定《东方证券股份有限公司融资融券业务与转融通业务合规与风险管理实施细则》,明确单一客户融资融券业务规模占净资本的比例、单只担保股票的市值占该股票总市值的比例不得超过监管部门、交易所等主管机构的规定;在融资融券集中度方面,公司从维持担保比例和证券分组两个维度对客户的持仓集中度进行管理,上述两个集中度控制指标同时生效,根据取小原则确定最终的持仓集中度上限;在融资融券风险监控方面,公司对客户的维持担保比例情况进行监控,如客户出现低于平仓线的情况且未在约定期限将维持担保比例恢复至合同要求,则公司有权采取强制平仓措施。
规范员工展业行为:公司制定《东方证券股份有限公司分支机构展业人员执业行为管理规定(2024年修订)》《东方证券股份有限公司投资者适当性管理办法(2024年修订)》等制度规范员工展业行为,并通过员工培训,防止激进的销售手段,禁止任何针对目标群体的不尊重行为。
完善投诉机制:公司在营业部现场公示投诉渠道,客户可通过中国证监会12386电话、当地证监局电话、公司95503客服电话及营业部投诉电话等途径进行投诉。
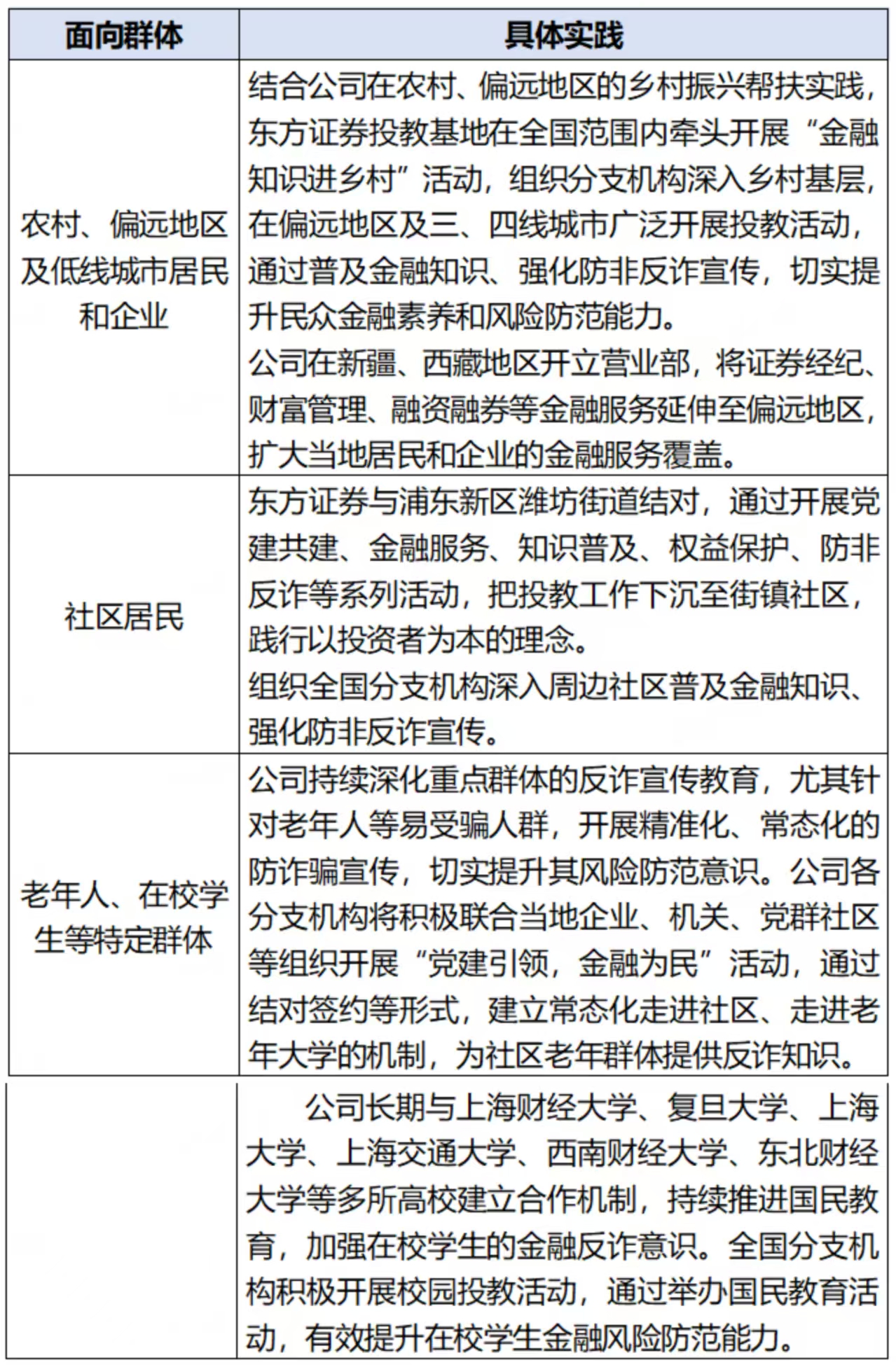
三、深化金融知识普及教育
东方证券持续深化投资者教育,依托国家级互联网投教基地及全国分支机构,为重点群体提供金融知识普及教育,持续服务投资者、保护投资者,引导投资者建立正确投资理念,为投资者创造价值。

四、健全外部协同机制
为持续扩大普惠金融服务覆盖面,提升金融服务可得性与满意度,东方证券积极拓展与外部各方的合作,整合优势资源。公司与上海市证券同业公会共同联合各地政府职能部门、监管机构、自律组织、媒体平台等,策划投资者教育与保护活动,如举办“3·15投资者保护教育宣传专项活动”和“5.15-6.15防非月教育活动”,从投教宣传、投教产品、投教活动多方面组织和指导全国分支机构开展活动。此外,公司协同公募基金管理人、基金经理等外部投研力量,通过提升金产“早知道”晨会品质,赋能公司投顾研究能力提升,为客户提供更加专业的服务。